关闭
2023建筑行业十大评选

超万名行业内专业人士实名投票

秉持客观原则的非商业化评选

政策信息

发布时间:2014-01-17

最新一期政府公报披露,深圳市长许勤于2013年12月30日签发第261号政府令,发布《〈深圳市人民代表大会常务委员会关于农村城市化历史遗留违法建

发布时间:2014-01-16

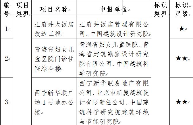
根据《绿色建筑评价标识管理办法》(建科[2007]206号)、《绿色建筑评价标准》(GB/T50378-2006)、《绿色建筑评价技术细则》(建

发布时间:2014-01-13

新疆维吾尔自治区人民政府办公厅文件

发布时间:2014-01-13

各省、自治区住房城乡建设厅,北京市住房城乡建设委、规划委,上海市城乡建设交通委、规划和国土资源管理局、住房保障房屋管理局,天津市城乡建设交通委、

发布时间:2014-01-09

省人民政府办公厅

发布时间:2014-01-08

长沙市人民政府关于印发《长沙市绿色建筑行动实施方案》的通知

发布时间:2014-01-07

近日,记者从市住建委获悉,为促进绿色建筑发展,我市建立绿色建筑发展激励机制,市财政将对绿色建筑标识项目给予资金奖励。奖励标准为:一星级10元/平

发布时间:2014-01-06

广东省人民政府办公厅关于印发广东省绿色建筑行动实施方案的通知

 
线上活动>>