西普(CIP)私家泳池
来源:畅言网 2013-12-13
简介:
西普私家泳池为中国消费者带来了高质量、高性价比、高安全性的私家泳池解决方案。西普私家泳池为不同消费者提供了金池,银池以及彩池的解决方案,并且采用了新颖的造型和独特的组件。
西普金池使用美国唯一的工艺技术和最高级别的材料,采用厚实的铝合金挤出板,泳池百年不锈,光泽始终如新。美国进口印花衬布,与波浪完美融合,缔造波光粼粼、波浪起伏之美。
西普银池采用14道涂料工序处理的特殊钢板,辅以特殊耐腐工艺,确保池壁极强的抗压性、耐腐蚀性和强度,并整体采用光滑的圆形或椭圆形,极尽柔美。
西普彩池采用多道涂料工艺处理,辅以特殊防腐工艺的定制钢板,更有童真派和少年派多种选择,为您和您的孩子带上一份美好时光。
技术参数:
注:其他尺寸可以按照实际情况进行具体调整。
特点:
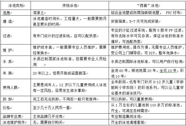
西普泳池相对于传统泳池的优势:
适用范围:
西普私家泳池安装简便迅速,对安装环境要求低,并且易于维护,非常适用于别墅、酒店、楼盘、会所等。
工程实例:
上海甄豪健身中心
宁波城市花园
奉化溪口别墅
浙江阳港海盐品店
长沙市黄兴镇
长沙市广电中心圣爵菲斯V6幢
慈溪湖畔一号
云龙镇中心幼儿园

上海甄豪健身中心




发表评论
最新评论
投稿



